音魅电子 蓝牙测试仪 蓝牙测试找音魅 Set as homepage Add to Favorites
您的位置: 首页 > 蓝牙多功能测试仪 > 产品详情
蓝牙测试仪
音魅YM5288B一拖四蓝牙测试仪 获取报价

自带屏蔽器 无需屏蔽房 最短可控制30CM外不连接

产品参数

产品型号:YM5288B

支持方案:全方案兼容

支持通道:4通道

产品尺寸:270*110*240mm

包装尺寸:310*280*170mm

产品重量:2.7KG

工作电压:DC9V-24V

工作电流:<500ma

RF工作频率:2.4GHz

  • 商品信息
商品描述

 4.jpg蓝牙测试仪

蓝牙测试仪

蓝牙测试仪

蓝牙测试仪

蓝牙测试仪

蓝牙测试仪

蓝牙测试仪

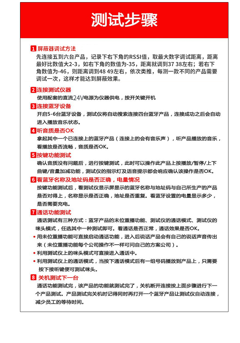
蓝牙测试仪_08

蓝牙测试仪

蓝牙测试仪

蓝牙测试仪

蓝牙测试仪

蓝牙测试仪

蓝牙测试仪

猜你喜欢